Please wait...
THANKU FOR BEING A PART OF OUR JOURNEY TO BRING "REVOLUTION IN EDUCATION"
We Genuinely APPRECIATE your PATIENCE

60
M: +3.00/-1.00

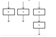
The cyclomatic complexity of each of the modules X and Y shown below is 10. What is the cyclomatic complexity of the sequential integration shown on the right hand side?
 

[ISRO CS May 2017]
A
B
C
D